网站首页
关于我们
主管单位
部门介绍
领导成员
组织机构
国杰智库
领导关怀
联系我们
新闻资讯
新闻动态
通知公告
智库声音
党建工作
优秀案例
政策法规
产业政策
政策解读
服务项目
产业规划
教育培训
科技咨询
技术评价
成果转化
资金咨询
产业运营
创新赋能
高校院所
行业机构
产业赋能
先进技术
优质产业
人才赋能
院士专家
行业专家
资金赋能
政策资金
创投咨询
关于我们
主管单位
部门介绍
领导成员
组织机构
国杰智库
领导关怀
联系我们
新闻资讯
新闻动态
通知公告
智库声音
党建工作
优秀案例
政策法规
产业政策
政策解读
服务项目
产业规划
教育培训
科技咨询
技术评价
成果转化
资金咨询
产业运营
创新赋能
高校院所
行业机构
产业赋能
先进技术
优质产业
人才赋能
院士专家
行业专家
资金赋能
政策资金
创投咨询
News
新闻资讯
新闻资讯
新闻动态
>
通知公告
>
智库声音
>
党建工作
>
优秀案例
>
优秀案例
您的位置:
主页
>
新闻资讯
>
优秀案例
>
河北省海外技术成果超市(曹妃甸)
2026-04-29
返回列表
院士专家(曹妃甸)科技成果转化基地
河北省海外技术成果超市(曹妃甸)项目
海
外技术成果超市
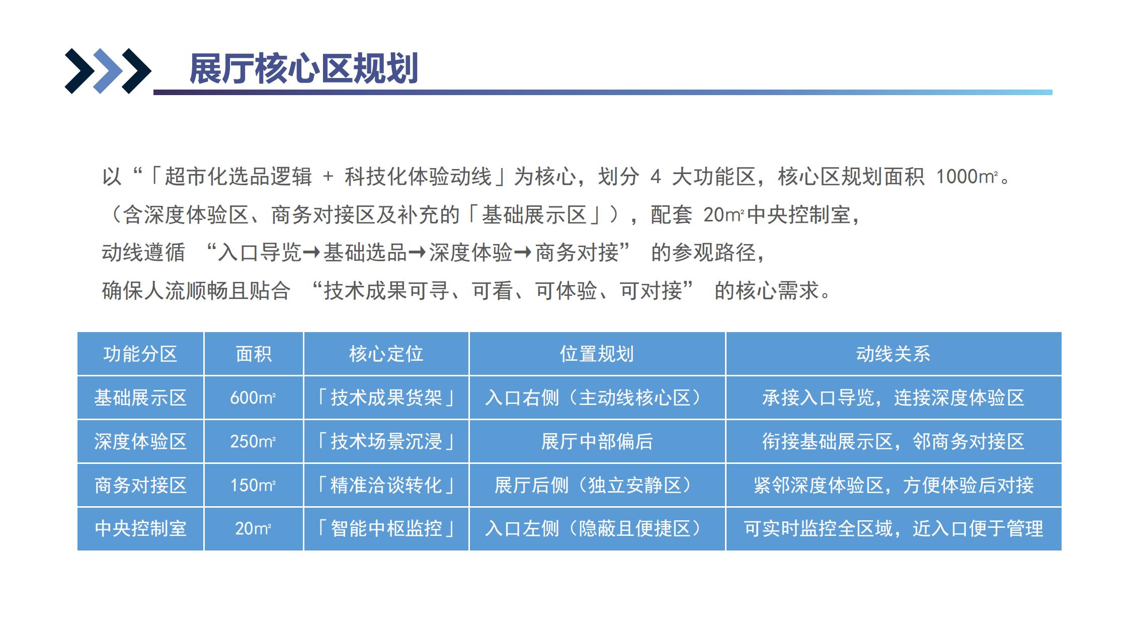
项目介绍
(面向全国重点省份 / 重点城市,一省一中心、一城一标杆)
一、
项目总定位
海外技术成果超市
是
一带一路框架下全国连锁化国际技术成果转化平台
,以 “一省一中心、一城一标杆”
为布局原则,在全国各重点省份、核心城市设立区域分中心,打通
全球高端技术→区域产业需求
一站式转化通道,打造
区域产业升级、科技创新、对外开放 的标志性平台。
二、
全国布局模式:1+N+X 标准化复制
·
1 个全国总枢纽
:技术标准、资源统筹、品牌运营、基金管理、模式输出
·
N 个省级分中心
:一省一个,落地实体展厅、技术交易、成果孵化
·
X 个产业 / 园区站点
:面向重点产业、高新区、经开区设技术服务站
·
统一品牌、统一标准、统一资源、统一运营、分省落地、分级赋能
三、
为什么各省 / 市
必要
落地
1. 破解产业共性痛点
·企业
缺技术、缺人才、缺方案
,转型难、升级慢
·技术供给不足、交易成本高、转化风险大
·高端技术、海外人才、国际合作渠道匮乏
2. 契合国家战略导向
·服务
科技自立自强、高水平对外开放、新质生产力
·承接
技术要素市场化配置、国际科技合作、绿色低碳转型
·打造
区域科创名片、招商引资新抓手、产业发展新引擎
3. 可复制、可落地、见效快
·河北样板已跑通:
政府背书 + 市场化运营 + 全链条服务
·成熟技术池、成熟专家库、成熟资金池、成熟转化流程
·落地即运营、3 个月见项目、6 个月见签约、1 年见成效
四、
核心功能(各省通用 + 本地定制)
1. 全球技术 “货架”—— 拿来即用
·德国:
高端装备、氢能冶金、精密制造、智能工厂
·以色列:
智慧农业、生物防治、海水淡化、奶牛健康
·奥地利:
环保节能、可再生能源、精细化工
·葡萄牙 / 英国 / 欧盟:
新材料、生物医药、智慧城市、数字技术
覆盖
智能制造、现代农业、化工新材料、节能环保、港口物流、生物医药
等
2. 四库一认定・全链条支撑(全国统一标准)
·
成果遴选库
:全球成熟专利技术,按需筛选、精准匹配
·
产业需求库
:本地企业扫码提需求,AI 智能分类、快速响应
·
技术专家库
:国际院士、欧盟工程师、海外技术团队 + 本土经纪人
·
科技金融库
:区域转化基金、技术估值、风险保障、投融资对接
·
人才执业认定
:
中欧工程师学院
,推动海外工程师资质互认
3. 线上线下一体化・超市化体验
线上数字超市
:技术检索、智能匹配、在线对接、跨境路演
线下实体中心
:
·技术展厅|交易大厅|孵化空间
·
技术急诊室
:7 个工作日出解决方案
·
每月技术赶集日
:常态化路演、对接、签约
4. 四步闭环转化・保障成功率
需求采集 → AI 精准匹配 → 专家落地服务 → 中试孵化 + 持续运维
技术转化失败险
:失败补偿 60% 投入,大幅降低企业风险
五、
各省落地标准配置(一省一套)
1.
场地
:1000–3000㎡,展厅 + 洽谈 + 办公 + 孵化
2.
团队
:技术经理人、产业对接专员、运营服务团队
3.
资源
:50 + 项海外技术、10 + 位国际专家、1 支区域基金
4.
机制
:政府支持 + 市场化运营 + 企业参与 + 专业服务
5.
目标
:每年落地
3–5 项
硬核技术,促成
1–3 亿元
技术交易额
六、
落地后能带来什么
对政府
·打造
国际科技合作标杆
、对外开放新名片
·推动
传统产业转型、新兴产业培育、绿色低碳发展
·提升
区域创新能力、招商引资竞争力、GDP 与税收贡献
·形成
可复制、可推广
的全国示范模式
对企业
·
低成本获取全球顶
尖技术
,快速实现产品升级
·
引进海外专家团队
,解决卡脖子难题
·
享受基金 + 保险 + 政策
三重支持,降低转型风险
·对接
国际市场、国际标准、国际合作
机会
对区域产业
·钢铁 / 装备→
低碳化、智能化
·农业→
节水、高效、绿色、高品质
·化工→
精细、高端、环保、安全
·物流 / 港口→
自动化、数字化、高效化
七、
全国统一保障体系
1.
品牌保障
:全国统一IP,权威背书、媒体宣传、全国影响力
2.
资源保障
:全球技术池、专家库、合作机构统一共享
3.
运营保障
:成熟体系输出、团队培训、全程指导
4.
政策保障
:对接国家及地方科创、人才、资金、场地支持
5.
风险保障
:技术转化保险、合规风控、全流程服务
八、
全国三年目标
2026 年:完成
河北样板
,启动
5–8 省
复制落地
2027 年:覆盖
20 + 重点省份
,落地
50 + 项
海外技术
2028 年:建成
全国连锁技术转化网络
,总交易额突破
50 亿元
打造
中国国际技术成果转化第一品牌
九、
合作邀约
诚邀全国各重点省份、核心城市共建
海外技术成果超市区域分中心
,
一省一中心、一城一标杆
,让全球技术赋能地方产业,让科技创新驱动高质量发展!
上一篇:
海南海口国家级零碳园区项目
下一篇:
没有了
关于我们
新闻资讯
政策法规
服务项目
创新赋能
产业赋能
人才赋能
资金赋能
国杰研究院新产业发展部 — 一站式新产业赋能平台
电话:010-53678368、guojie-nidpc(微信)
传真:010-62781992
邮箱:office@nidpc.org.cn、guojierc@163.com
地址:北京市海淀区双清路30号清华大学学研大厦B906、907
Copyright ©2000-2024 科学技术部主管国杰研究院·新产业发展部 版权所有
Power by DeDe58
备案号:
京ICP备09014411号-5