国杰研究院新产业发展部 — 一站式新产业赋能平台
Industry Empowerment
产业赋能
优质产业 您的位置:主页 > 产业赋能 > 优质产业 >
项目推介:中外技术成果超市项目
2026-04-28 返回列表
中外技术成果超市
项目介绍

(面向全国重点省份 / 重点城市,一省一中心、一城一标杆)
一、项目总定位
中外技术成果超市是一带一路框架下全国连锁化国际技术成果转化平台,以 “一省一中心、一城一标杆”为布局原则,在全国各重点省份、核心城市设立区域分中心,打通全球高端技术→区域产业需求一站式转化通道,打造区域产业升级、科技创新、对外开放 的标志性平台。

二、全国布局模式:1+N+X 标准化复制
• 1 个全国总枢纽:技术标准、资源统筹、品牌运营、基金管理、模式输出
• N 个省级分中心:一省一个,落地实体展厅、技术交易、成果孵化
• X 个产业 / 园区站点:面向重点产业、高新区、经开区设技术服务站
统一品牌、统一标准、统一资源、统一运营、分省落地、分级赋能

三、为什么各省 / 市必须落地
1. 破解产业共性痛点
○ 企业缺技术、缺人才、缺方案,转型难、升级慢
○ 技术供给不足、交易成本高、转化风险大
○ 高端技术、海外人才、国际合作渠道匮乏
2. 契合国家战略导向
○ 服务科技自立自强、高水平对外开放、新质生产力
○ 承接技术要素市场化配置、国际科技合作、绿色低碳转型
○ 打造区域科创名片、招商引资新抓手、产业发展新引擎
3. 可复制、可落地、见效快
○ 河北样板:政府背书 + 市场化运营 + 全链条服务
○ 成熟技术池、成熟专家库、成熟资金池、成熟转化流程
○ 落地即运营、3 个月见项目、6 个月见签约、1 年见成效

四、核心功能(各省通用 + 本地定制)
1. 全球技术 “货架”—— 拿来即用
• 德国:高端装备、氢能冶金、精密制造、智能工厂
• 以色列:智慧农业、生物防治、海水淡化、奶牛健康
• 奥地利:环保节能、可再生能源、精细化工
• 葡萄牙 / 英国 / 欧盟:新材料、生物医药、智慧城市、数字技术
• 覆盖智能制造、现代农业、化工新材料、节能环保、港口物流、生物医药等
2. 四库一认定・全链条支撑(全国统一标准)
• 成果遴选库:全球成熟专利技术,按需筛选、精准匹配
• 产业需求库:本地企业扫码提需求,AI 智能分类、快速响应
• 技术专家库:国际院士、欧盟工程师、海外技术团队 + 本土经纪人
• 科技金融库:区域转化基金、技术估值、风险保障、投融资对接
• 人才执业认定:中欧工程师学院,推动海外工程师资质互认
3. 线上线下一体化・超市化体验
• 线上数字超市:技术检索、智能匹配、在线对接、跨境路演
• 线下实体中心:
○ 技术展厅|交易大厅|孵化空间
○ 技术急诊室:7 个工作日出解决方案
○ 每月技术赶集日:常态化路演、对接、签约
4. 四步闭环转化・保障成功率
需求采集 → AI 精准匹配 → 专家落地服务 → 中试孵化 + 持续运维
技术转化失败险:失败补偿 60% 投入,大幅降低企业风险

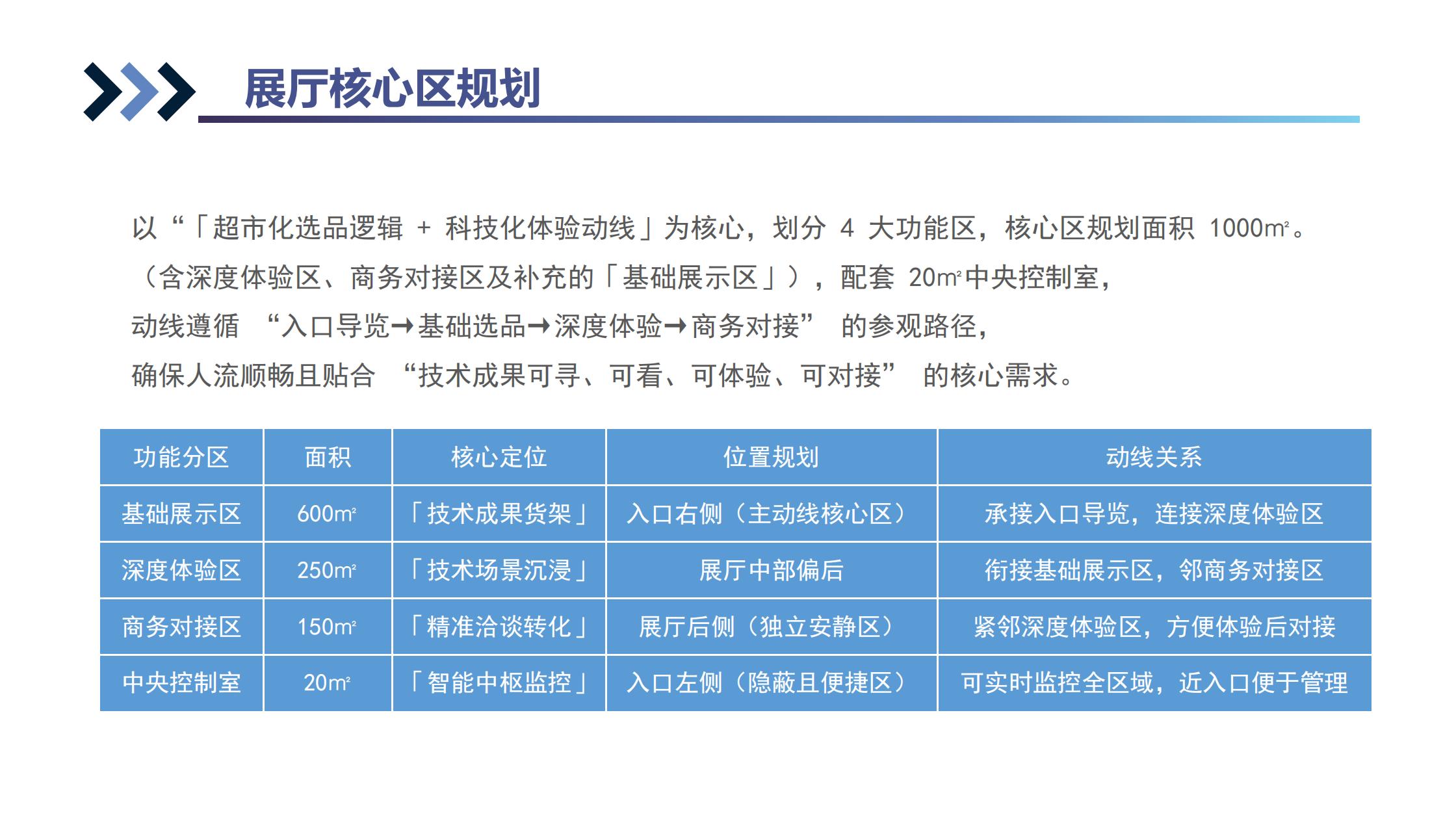
五、各省落地标准配置(一省一套)
1. 场地:1000–3000㎡,展厅 + 洽谈 + 办公 + 孵化
2. 团队:技术经理人、产业对接专员、运营服务团队
3. 资源:50 + 项海外技术、10 + 位国际专家、1 支区域基金
4. 机制:政府支持 + 市场化运营 + 企业参与 + 专业服务
5. 目标:每年落地3–5 项硬核技术,促成1–3 亿元技术交易额

六、落地后能带来什么
对政府
• 打造国际科技合作标杆、对外开放新名片
• 推动传统产业转型、新兴产业培育、绿色低碳发展
• 提升区域创新能力、招商引资竞争力、GDP 与税收贡献
• 形成可复制、可推广的全国示范模式
对企业
• 低成本获取全球顶尖技术,快速实现产品升级
• 引进海外专家团队,解决卡脖子难题
• 享受基金 + 保险 + 政策三重支持,降低转型风险
• 对接国际市场、国际标准、国际合作机会
对区域产业
• 钢铁 / 装备→低碳化、智能化
• 农业→节水、高效、绿色、高品质
• 化工→精细、高端、环保、安全
• 物流 / 港口→自动化、数字化、高效化

七、全国统一保障体系
1. 品牌保障:全国统一 IP,权威背书、媒体宣传、全国影响力
2. 资源保障:全球技术池、专家库、合作机构统一共享
3. 运营保障:成熟体系输出、团队培训、全程指导
4. 政策保障:对接国家及地方科创、人才、资金、场地支持
5. 风险保障:技术转化保险、合规风控、全流程服务

八、全国三年目标
• 2025 年:完成河北样板,启动5–8 省复制落地
• 2026 年:覆盖20 + 重点省份,落地50 + 项海外技术
• 2027 年:建成全国连锁技术转化网络,总交易额突破50 亿元
• 打造中国国际技术成果转化第一品牌

九、合作邀约
诚邀全国各重点省份、核心城市共建海外技术成果超市区域分中心,一省一中心、一城一标杆,让全球技术赋能地方产业,让科技创新驱动高质量发展!




二维码
国杰研究院新产业发展部 — 一站式新产业赋能平台 电话:010-53678368、guojie-nidpc(微信) 传真:010-62781992 邮箱:office@nidpc.org.cn、guojierc@163.com 地址:北京市海淀区双清路30号清华大学学研大厦B906、907
Copyright ©2000-2024 科学技术部主管国杰研究院·新产业发展部 版权所有 Power by DeDe58 备案号:京ICP备09014411号-5